| 当前位置: 首页>>备份02.20>>市场建设>>招聘快讯>>正文 |
宇通是以客车、卡车为主业的大型商用车集团,产品覆盖客车、卡车、专用车辆、环卫设备及工程机械,总部位于国家中心城市郑州市, 旗下拥有2家上市公司(宇通客车和宇通重工)、4个整车工厂、5个零部件基地。宇通连续19年荣登中国500最具价值品牌,并连续3年获得中国大学生最喜爱雇主的殊荣。
2021年,销售各类商用车48699辆,营业额445亿,历经20余年发展,累计销售新能源商用车超16万辆。面向时代的机遇和挑战,宇通集团将致力于实现电动化、智能网联化与商用车的融合发展,积极响应国家“双碳”战略,推动可持续发展,聚焦出行、物流、作业三大应用场景,不断探索更多可能性,坚定向着一流新能源商用车集团目标全速前进!
招聘计划
(1)管培生计划
宇通集团管培生计划是宇通针对优秀的年轻高潜人才制定的集团战略级人才项目,旨在从内部快速培养高度契合宇通价值观、真正熟悉宇通业务、推动并实现战略落地的中高层管理者。集团倾注优质资源,以“实践中成长”为指导理念,打造专属人才发展路径,包括专业深掘、项目实践、轮岗历练、双导师机制、高管辅导等多种方式。
管培生岗位覆盖:技术、营销、生产、供应链、财经、人力和法务七大方向,具体要求如下:
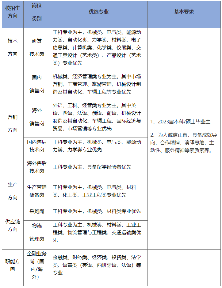
(2)校招生计划
宇通集团校招生计划是宇通未来发展的中坚力量和重要保障,旨在选拔符合岗位要求的专业人才。宇通高度重视人才梯队建设,为校招生制定五年培养计划,通过岗位锻炼、导师帮带辅导和专业系统培训等方式助力员工成长发展,成为业务骨干。
校招生岗位包括技术、营销、生产和供应链四大方向,岗位类别及要求具体如下:
招聘对象
2023届本科/硕士毕业生
毕业时间为2023年3月—2023年7月的中国大陆高校学生;
毕业时间为2022年7月—2023年7月的中国港澳台及海外高校学生。
招聘流程
简历投递——简历筛选——面试及测评——Offer发放
(温馨提示:具体面试环节以实际通知为主)
简历投递
(1)PC端
登录宇通官网→加入宇通→校园招聘→注册并投递简历;
(2)移动端
关注“宇通招聘”微信公众号,点击 “校园招聘“→2023届校园招聘→注册并投递简历。
宣讲行程
9-11月,视校园情况而定。
请关注“宇通招聘”微信公众号了解最新宣讲行程及安排。
咨询方式
如有任何疑问,欢迎咨询
邮箱:recruitment@yutong.com
